1xBET

1760930050227

searchico

ÐÂÎÅ×ÊѶ

¹«Ë¾ÐÂÎÅ

Ê×Ò³ ÐÂÎÅ×ÊѶ¹«Ë¾ÐÂÎÅ

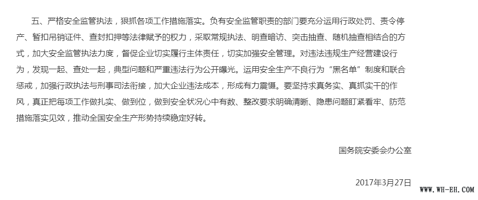
Çå¾²ÊÂ¹ÊÆµ·¢£¬£¬¹úÎñÔº½ôÆÈÒªÇó¸÷µØÇ¿»¯î¿Ïµ¡¢ ¡¢¡¢¹£ÈûÎó²î£¨3/30£©

Ðû²¼Ê±¼ä£º2017-03-30ÔĶÁ´ÎÊý£º ´Î
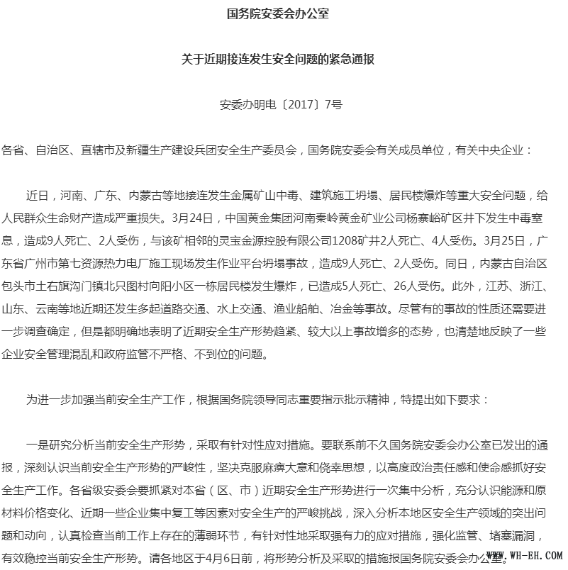
Õë¶Ô¿ËÈÕºÓÄÏ¡¢ ¡¢¡¢¹ã¶«¡¢ ¡¢¡¢ÄÚÃɹŵȵؽÓÁ¬±¬·¢µÄ½ðÊô¿óɽÖж¾¡¢ ¡¢¡¢ÐÞ½¨Ê©¹¤Ì®Ëú¡¢ ¡¢¡¢×¡ÃñÂ¥±¬Õ¨µÈÖØ´óÇå¾²ÎÊÌ⣬£¬3ÔÂ27ÈÕ£¬£¬¹úÎñÔº°²Î¯»á°ì¹«ÊÒ½ôÆÈת´ï£¬£¬ÒªÇó¸÷µØÈÏÕæ¼ì²éÄ¿½ñÊÂÇéÉϱ£´æµÄ±¡Èõ»·½Ú£¬£¬Ç¿»¯î¿Ïµ¡¢ ¡¢¡¢¹£ÈûÎó²î£¬£¬ÓÐÓÃÎÈ¿ØÄ¿½ñÇå¾²Éú²úÐÎÊÆ£¬£¬²¢ÓÚ4ÔÂ6ÈÕǰ£¬£¬Éϱ¨ÍâµØµÄÇå¾²Éú²úÐÎÊÆÆÊÎö¼°½ÓÄɵIJ½·¥¡£¡£¡£    

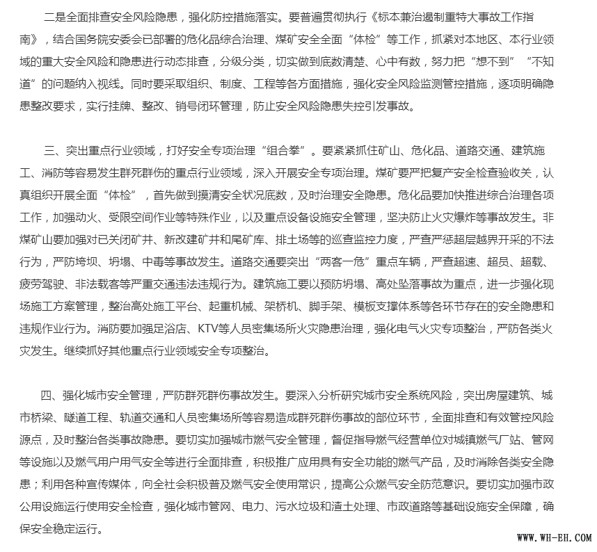
¸Ã֪ͨҪÇó¸÷µØ¸÷²¿·Ö¼á¾öսʤÂéľ´óÒâºÍÐÒÔËÍ·ÄÔ£¬£¬ÖÜÈ«ÅŲéÇå¾²·çÏÕÒþ»¼£¬£¬Ç¿»¯·À¿Ø²½·¥Âäʵ£¬£¬²¢Õë¶Ô¿óɽ¡¢ ¡¢¡¢Î£»£»£»¯Æ·¡¢ ¡¢¡¢õè¾¶½»Í¨¡¢ ¡¢¡¢ÐÞ½¨Ê©¹¤¡¢ ¡¢¡¢Ïû·ÀµÈÈÝÒ×±¬·¢ÈºËÀȺÉ˵ÄÖØµãÐÐÒµÁìÓò£¬£¬ÉîÈ뿪չÇ徲רÏîÖÎÀí¡£¡£¡£  

¾Ý°²¼à×ܾÖת´ï£¬£¬3ÔÂ24ÈÕ£¬£¬Öйú»Æ½ð¼¯ÍźÓÄÏÇØÁë»Æ½ð¿óÒµ¹«Ë¾ÑîÕ¯Óø¿óÇø¾®Ï±¬·¢Öж¾ÖÏÏ¢£¬£¬Ôì³É9ÈËéæÃü¡¢ ¡¢¡¢2ÈËÊÜÉË£¬£¬Óë¸Ã¿óÏàÁÚµÄÁ鱦½ðÔ´¿Ø¹ÉÓÐÏÞ¹«Ë¾1208¿ó¾®2ÈËéæÃü¡¢ ¡¢¡¢4ÈËÊÜÉË¡£¡£¡£  

3ÔÂ25ÈÕ£¬£¬¹ã¶«Ê¡¹ãÖÝÊÐµÚÆß×ÊÔ´ÈÈÁ¦µç³§Ê©¹¤ÏÖ³¡±¬·¢×÷ҵƽ̨̮ËúʹÊ£¬£¬Ôì³É9ÈËéæÃü¡¢ ¡¢¡¢2ÈËÊÜÉË¡£¡£¡£  Í¬ÈÕ£¬£¬ÄÚÃɹÅ×ÔÖÎÇø°üÍ·ÊÐÍÁÓÒÆì¹µÃÅÕò±±Ö»Í¼´åÏòÑôÐ¡ÇøÒ»¶°×¡ÃñÂ¥±¬·¢±¬Õ¨£¬£¬ÒÑÔì³É5ÈËéæÃü¡¢ ¡¢¡¢26ÈËÊÜÉË¡£¡£¡£±ðµÄ£¬£¬½­ËÕ¡¢ ¡¢¡¢Õã½­¡¢ ¡¢¡¢É½¶«¡¢ ¡¢¡¢ÔÆÄϵȵؽüÆÚ»¹±¬·¢¶àÆðõè¾¶½»Í¨¡¢ ¡¢¡¢Ë®ÉϽ»Í¨¡¢ ¡¢¡¢ÓæÒµ´¬²°¡¢ ¡¢¡¢Ò±½ðµÈʹÊ¡£¡£¡£  

¹úÎñÔº°²Î¯»á°ì¹«ÊÒת´ïÖ¸³ö£¬£¬“Ö»¹ÜÓеÄʹʵÄÐÔ×Ó»¹ÐèÒª½øÒ»²½·¥²éÈ·¶¨£¬£¬¿ÉÊǶ¼Ã÷È·µØÅú×¢Îú½üÆÚÇå¾²Éú²úÐÎÊÆÇ÷½ô¡¢ ¡¢¡¢½Ï´óÒÔÉÏʹÊÔö¶àµÄÌ¬ÊÆ£¬£¬Ò²ÇåÎúµØ·´Ó³ÁËһЩÆóÒµÇå¾²ÖÎÀíÔÓÂÒºÍÕþ¸®î¿Ïµ²»ÑϿᡢ ¡¢¡¢²»µ½Î»µÄÎÊÌâ¡£¡£¡£”  

¹úÎñÔº°²Î¯»á°ì¹«ÊÒÒªÇó¸÷µØ¸÷²¿·ÖÕë¶Ô¿óɽ¡¢ ¡¢¡¢Î£»£»£»¯Æ·¡¢ ¡¢¡¢õè¾¶½»Í¨¡¢ ¡¢¡¢ÐÞ½¨Ê©¹¤¡¢ ¡¢¡¢Ïû·ÀµÈÈÝÒ×±¬·¢ÈºËÀȺÉ˵ÄÖØµãÐÐÒµÁìÓò£¬£¬ÉîÈ뿪չÇ徲רÏîÖÎÀí£¬£¬ÑÏ¿áÇå¾²î¿ÏµÖ´·¨£¬£¬¶ÔÎ¥·¨Î¥¹æÉú²úı»®½¨ÉèÐÐΪ£¬£¬·¢Ã÷Ò»Æð¡¢ ¡¢¡¢²é´¦Ò»Æð£¬£¬µä·¶ÎÊÌâºÍÑÏÖØÎ¥·¨ÐÐΪ¹«¿ªÆØ¹â¡£¡£¡£ÔËÓÃÇå¾²Éú²ú²»Á¼ÐÐΪ“ºÚÃûµ¥”ÖÆ¶ÈºÍÁªºÏ³Í½ä£¬£¬ÔöÇ¿ÐÐÕþÖ´·¨ÓëÐÌÊÂ˾·¨ÏνÓ£¬£¬¼Ó´óÆóҵΥ·¨±¾Ç®£¬£¬ÐγÉÓÐÁ¦ÕðÉå¡£¡£¡£

Ô­ÎÄ£º
1xBET¡¤Signup(Öйú¼¯ÍÅ)-¹Ù·½ÍøÕ¾
1xBET¡¤Signup(Öйú¼¯ÍÅ)-¹Ù·½ÍøÕ¾
1xBET¡¤Signup(Öйú¼¯ÍÅ)-¹Ù·½ÍøÕ¾

ȪԴ£ºÐÚÓ¿ÐÂÎÅÍø 
1xBETÍøÈºNetwork group
¡¾ÍøÕ¾µØÍ¼¡¿